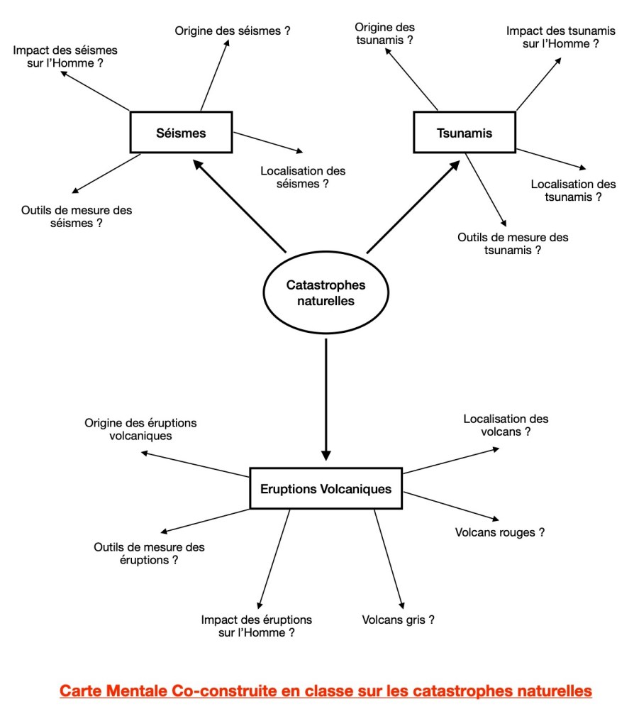
De nombreuses catastrophes naturelles ébranlent les populations actuelles : séismes, éruptions volcaniques, tsunami …. En classe, avec l’aide de plusieurs vidéos, nous avons co-construit une carte mentale pour regrouper l’ensemble des questions autour de trois grandes catastrophes majeures

Chapitre 1 : 🏚️ Les séismes 🏚️
Chapitre 2 : 🌋 Les volcans 🌋
